谈球吧体育(中国)官方网站
欢迎访问本网站!
搜索
学校主页
首页
学院概况
学院简介
院党总支
学院领导
岗位职责
成果展示
校园风光
新闻公告
学院新闻
通知公告
专业设置
大数据与会计专业
大数据与财务管理专业
电子商务专业
现代物流管理专业
财税大数据应用专业
网络营销与直播电商专业
谈球吧,谈球吧体育
师资队伍
大数据与财务管理教研室
电子商务教研室
大数据与会计教研室
市场营销教研室
教学科研
科研成果
教学活动
技能大赛
虚拟仿真实训基地
实验室安全管理
学生工作
学工组织
奖助贷勤
学生管理
学子风采
招生就业
招生工作
创业就业
招聘信息
领导信箱
当前位置:
首页
>>
谈球吧,谈球吧体育
>> 正文
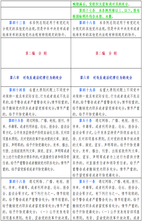
中国共产党纪律处分条例新旧对比天天学习材料六
日期:2024-04-26 发布人: 览量:
上一篇:
中国共产党纪律处分条例新旧对比天天学习材料七
下一篇:
中国共产党纪律处分条例新旧对比天天学习材料五
返回首页
关闭页面
分享到
相关链接
学院官网
图书馆
智慧校园
学信网